betr. Blender 3.5
Guten Tag, liebe Forumsmitglieder
Bei der Modellierung eines kleinen Stadtviertels hatte ich im Object Mode die meisten Einzelobjekte (meist Häuser) über die Funktion „Apply - All Transforms" normalisiert.
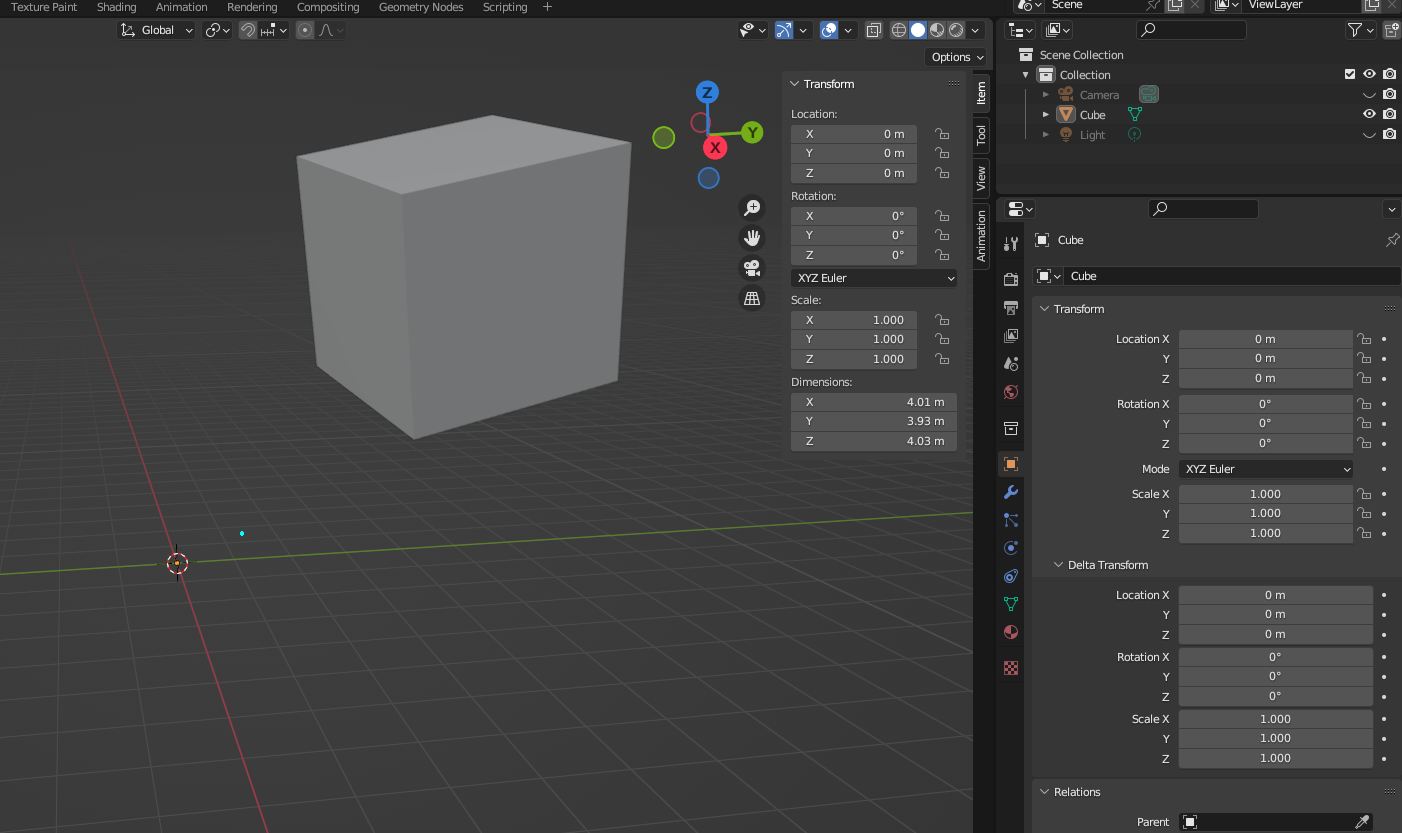
Ursprünglich wurden zu jedem Objekt die globalen Werte zu xyz Koordinaten ( =Location) angezeigt (Bild 1), nach der Transformation alle xyz Koordinaten null (Bild 2). Leider habe ich damals es versäumt, bei der Transformation nur Rotation und Scale anzuwenden. Location hätte ich weglassen müssen.
Frage: Wie kann ich wenigstens die xyz-Koordinaten wieder in das globale Koordinatensystem zurückholen? - es sollte dann wieder so aussehen wie in Bild 3.
Besten Dank für Eure Mithilfe
Dietmar
Guten Tag, liebe Forumsmitglieder
Bei der Modellierung eines kleinen Stadtviertels hatte ich im Object Mode die meisten Einzelobjekte (meist Häuser) über die Funktion „Apply - All Transforms" normalisiert.
Ursprünglich wurden zu jedem Objekt die globalen Werte zu xyz Koordinaten ( =Location) angezeigt (Bild 1), nach der Transformation alle xyz Koordinaten null (Bild 2). Leider habe ich damals es versäumt, bei der Transformation nur Rotation und Scale anzuwenden. Location hätte ich weglassen müssen.
Frage: Wie kann ich wenigstens die xyz-Koordinaten wieder in das globale Koordinatensystem zurückholen? - es sollte dann wieder so aussehen wie in Bild 3.
Besten Dank für Eure Mithilfe
Dietmar

