Blenderforum
Frage Globale XYZ Koordinaten wiederherstellen? - Druckversion

+- Blenderforum (https://blender-forum.de/forum)
+-- Forum: Blender Hilfe (https://blender-forum.de/forum/forumdisplay.php?fid=4)
+--- Forum: Support (https://blender-forum.de/forum/forumdisplay.php?fid=5)
+--- Thema: Frage Globale XYZ Koordinaten wiederherstellen? (/showthread.php?tid=285)



Globale XYZ Koordinaten wiederherstellen? - Dietmar.gg - 20.06.2023

betr. Blender 3.5



Guten Tag, liebe Forumsmitglieder

Bei der Modellierung eines kleinen Stadtviertels hatte ich im Object Mode die meisten Einzelobjekte (meist Häuser) über die Funktion „Apply - All Transforms" normalisiert.

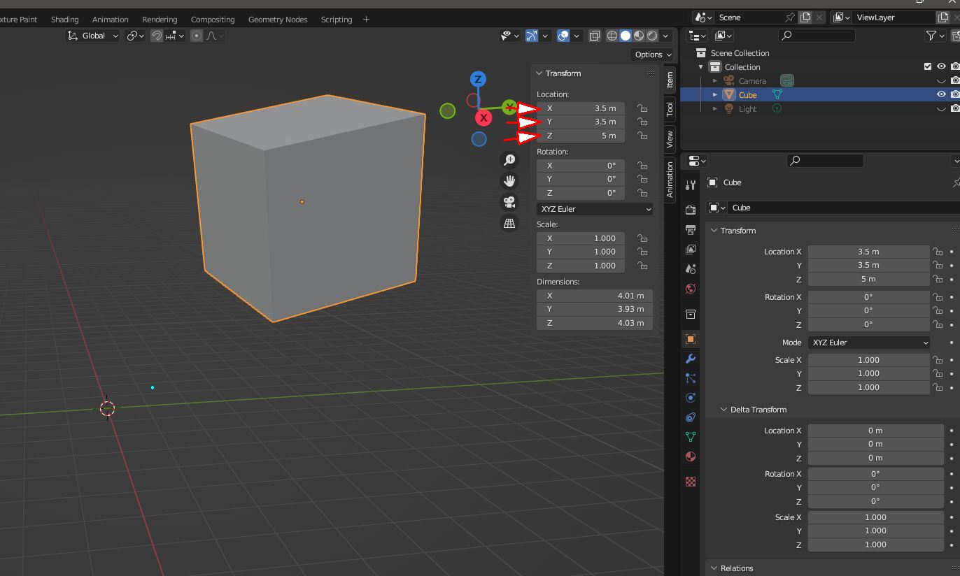
Ursprünglich wurden zu jedem Objekt die globalen Werte zu xyz Koordinaten ( =Location) angezeigt (Bild 1), nach der Transformation alle xyz Koordinaten null (Bild 2). Leider habe ich damals es versäumt, bei der Transformation nur Rotation und Scale anzuwenden. Location hätte ich weglassen müssen.



Frage: Wie kann ich wenigstens die xyz-Koordinaten wieder in das globale Koordinatensystem zurückholen? - es sollte dann wieder so aussehen wie in Bild 3.


Besten Dank für Eure Mithilfe


Dietmar




   


   


   


RE: Globale XYZ Koordinaten wiederherstellen? - Dietmar.gg - 21.06.2023

Guten Morgen Gurkenbier
Super, ganz herzlichen Dank, genau das habe ich gesucht!
Liebe Grüße aus Leonberg
Dietmar
Lächeln