Benötige Unterstützung Bevel
#1
Hallo zusammen, 

ich versuche mich gerade in Blender einzuarbeiten, scheitere aber schon an einer Kleinigkeit. Ich versuche Kanten abzurunden. Das funktioniert auch mit Außenkanten und dem Bevelling ohne Probleme, an dem Abrunden von Innenkanten scheitere ich jedoch. 

Wenn ich Innenkanten auswähle, kann ich diese zwar nach Innen abrunden, jedoch müsste diese ja nach außen gehen, damit die beiden Flächen miteinander verbunden werden. Was mache ich hier verkehrt?
Zitieren
#2
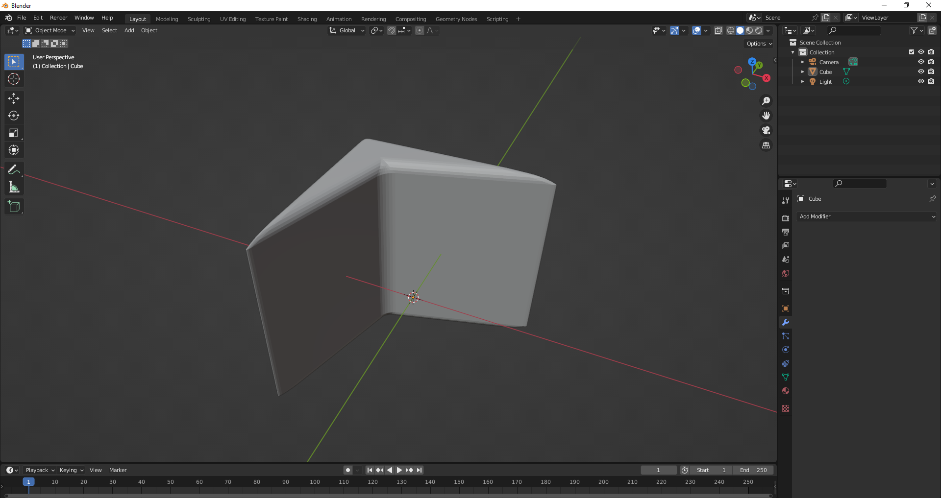
Tja ich wüsste nicht wo da ein Problem sein könnte. Ich habe jetzt mal ein kantiges Objekt mit Bevel modifiziert ohne Probleme bei der Innenkante.
Kann aber auch sein das ich dir nicht ganz folgen konnte.


Angehängte Dateien Thumbnail(s)
   
Zitieren


Gehe zu:


Benutzer, die gerade dieses Thema anschauen: 1 Gast/Gäste