Ursprung von dunkleren Oberflächen
#1
Hallo Forum,

bei einigen mit Blender erstellten Bildern, habe ich dunklere Oberflächen, beziehungsweise Faces. Da Bilder mehr als 1000 Worte sagen, also zwei Beispiele:

Hier habe ich ein Ritterzelt, bei dem die beiden hölzernen Mittelstangen eine Oberfläche haben, die deutlich dunkler ist.
   
   
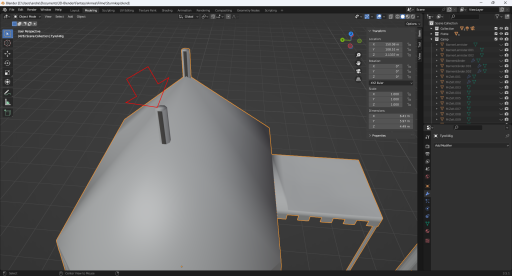
Als zweites ein mittelalterliches Haus, wo das Dachgeschoss einen ungewöhnlichen Schatten hat.
   
   
Woher kommt das? Wie bekomme ich das am besten weg? Diese fehler sind schon im Objekt Mode zu sehen. Aber auch auf dem fertigen Render. Wenn ich raten soll, habe ich irgend eine ungünstige Tastenkombination gedrückt. Könnt ihr mir hierbei helfen?
Zitieren
#2
Kannst du eine Datei hochladen, die man genauer ansehen kann?
Zitieren
#3
Hier sind die 2 Objekte. Das Mittelalterzelt mit Textur. Das Gebäude(Taverne) ohne Textur da es sonst zu groß geworden wäre. Man kann aber schon im Solid Mode erkennen, dass es nicht ganz richtig ist. Wenn man für die äußeren Wände eine belibiege Textur nimmt, sollte man auch direkt den Unterschied im Dachgeschoss erkennen.


Angehängte Dateien
.blend   Ritterzelt-e.blend (Größe: 3.56 MB / Downloads: 265)
.blend   Taverne-e.blend (Größe: 1.62 MB / Downloads: 284)
Zitieren
#4
Bei deinem Haus ist Shade Smooth eingestellt, ohne dass ein Grenzwert beim Winkel (Shade Autosmooth) hinterlegt ist.
Wenn ich die Checkbox im Properties Panel anhake, dann sieht das Shading ok aus.

Bei deinem Zelt sind die Normalen der Fläche verkehrt herum.
Wenn ich im Edit mode alles markiere und "recalculate outside" mache, dann passt das Shading.


Angehängte Dateien Thumbnail(s)
       
Zitieren
#5
Danke. Dass sieht vielversprechend aus. Das mit den Normalen hatte ich sogar schonmal, hatte aber jetzt nicht daran gedacht. Dass mit dem Haus muss ich demnächst ausprobieren. Habe aber die nächsten Tage etwas viel zu tun.
Zitieren


Gehe zu:


Benutzer, die gerade dieses Thema anschauen: 1 Gast/Gäste