Punktgruppen entfernen
#1
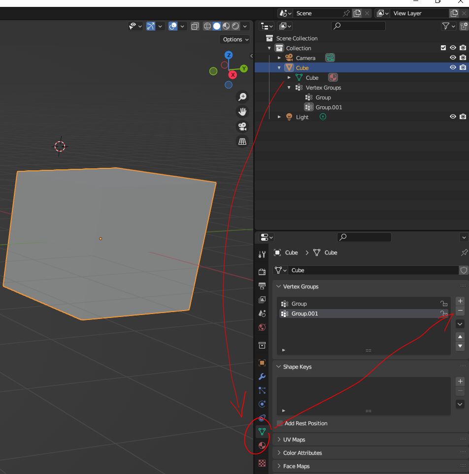
Ich habe mir aus einer anderen Blenderdatei eine Fingerkuppe ausgeliehen. Ich schaffe es nicht, die mitgeschleppten Punktgruppen, die im Outliner angezeigt werden, zu löschen. Das habe ich aber auch nicht in der Ursprungsdatei geschafft.

   


.blend   Kuppe.blend (Größe: 824.23 KB / Downloads: 316)

Wie werde ich die los?
Zitieren
#2
Da lassen sich Vertex Groups entfernen
   
Zitieren


Gehe zu:


Benutzer, die gerade dieses Thema anschauen: 1 Gast/Gäste