24.07.2023, 11:48 AM
Hallo
Ich arbeite erst seit 2 Wochen mit Blender (gezwungenermaßen), aber schon länger mit 3D-Objekten im Bereich der Programmierung, soll heißen, ich arbeite lieber mit direkten Koordinaten.
Jetzt habe ich allerdings das Problemchen, daß ich ein Blechdach nachbauen will, welches sich nicht so einfach schreiben läßt. Darum habe ich mich informiert und bin auf Blender gestoßen. In Version 2.79 gibt es noch die Möglichkeit mittels eines Add-On´s eine *.mdl-Datei inklusive der Materialien und Texturen auszugeben. Diese kann ich sehr gut in mein Programm laden und entsprechend positionieren - allerdings nicht schneiden.
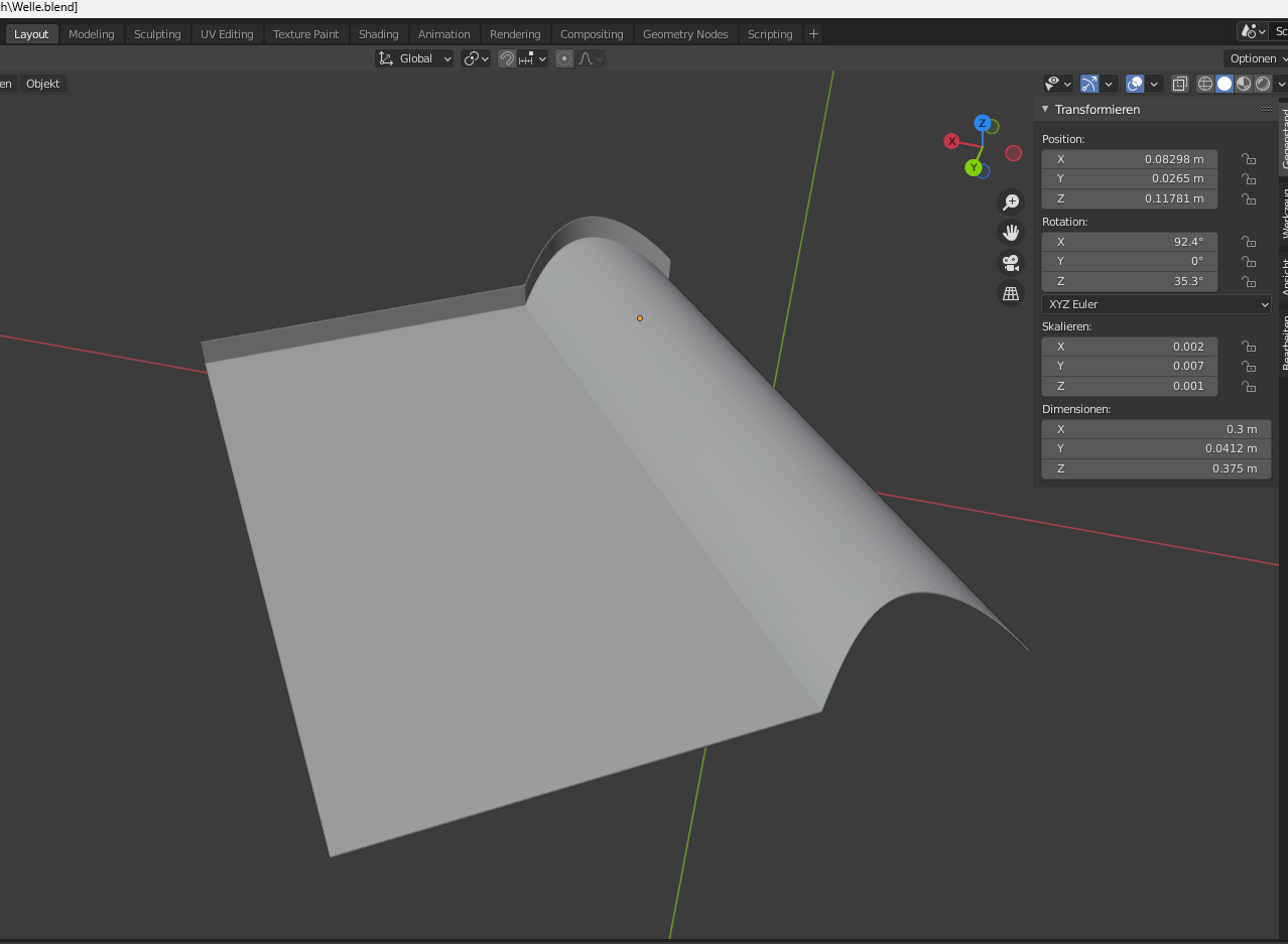
Die Grundform habe ich schon mit Blender "formen" können:
Wenn ich jetzt versuche die Welle zu schneiden - die Ränder eines Daches sind ja nicht immer gerade, in meinem Fall benötige ich eine Schnittwinkel von 35.26° - kann ich nicht alle Vertices schneiden sondern immer nur einige (es dauert Stunden, das zu reparieren). Ich denke, es liegt daran, daß ich die gebogene Fläche aus mehreren zusammengesetzten, langgezogenen, flachen Würfeln erstellt habe - also "Streifen". Habe es mit einem flachen Würfel versucht, bekam aber, sobald ich den zweiten NURBS-Pfad auf die Welle gelegt habe, eine axial verzerrtes Welle - sie soll aber wie in Bild oben parallel verschoben sein.
Ich würde mich freuen, wenn mir jemand erklären könnte, wie ich das hinbekomme. Hier noch die Blenderdatei:
Welle1.blend (Größe: 859.86 KB / Downloads: 286)
Gruß Don Enar
Ich arbeite erst seit 2 Wochen mit Blender (gezwungenermaßen), aber schon länger mit 3D-Objekten im Bereich der Programmierung, soll heißen, ich arbeite lieber mit direkten Koordinaten.
Jetzt habe ich allerdings das Problemchen, daß ich ein Blechdach nachbauen will, welches sich nicht so einfach schreiben läßt. Darum habe ich mich informiert und bin auf Blender gestoßen. In Version 2.79 gibt es noch die Möglichkeit mittels eines Add-On´s eine *.mdl-Datei inklusive der Materialien und Texturen auszugeben. Diese kann ich sehr gut in mein Programm laden und entsprechend positionieren - allerdings nicht schneiden.
Die Grundform habe ich schon mit Blender "formen" können:
Wenn ich jetzt versuche die Welle zu schneiden - die Ränder eines Daches sind ja nicht immer gerade, in meinem Fall benötige ich eine Schnittwinkel von 35.26° - kann ich nicht alle Vertices schneiden sondern immer nur einige (es dauert Stunden, das zu reparieren). Ich denke, es liegt daran, daß ich die gebogene Fläche aus mehreren zusammengesetzten, langgezogenen, flachen Würfeln erstellt habe - also "Streifen". Habe es mit einem flachen Würfel versucht, bekam aber, sobald ich den zweiten NURBS-Pfad auf die Welle gelegt habe, eine axial verzerrtes Welle - sie soll aber wie in Bild oben parallel verschoben sein.
Ich würde mich freuen, wenn mir jemand erklären könnte, wie ich das hinbekomme. Hier noch die Blenderdatei:
Gruß Don Enar

