Anfänger! .slt export für 3D print slicing tool nur mit verlust addmodifier "boolean"
#1
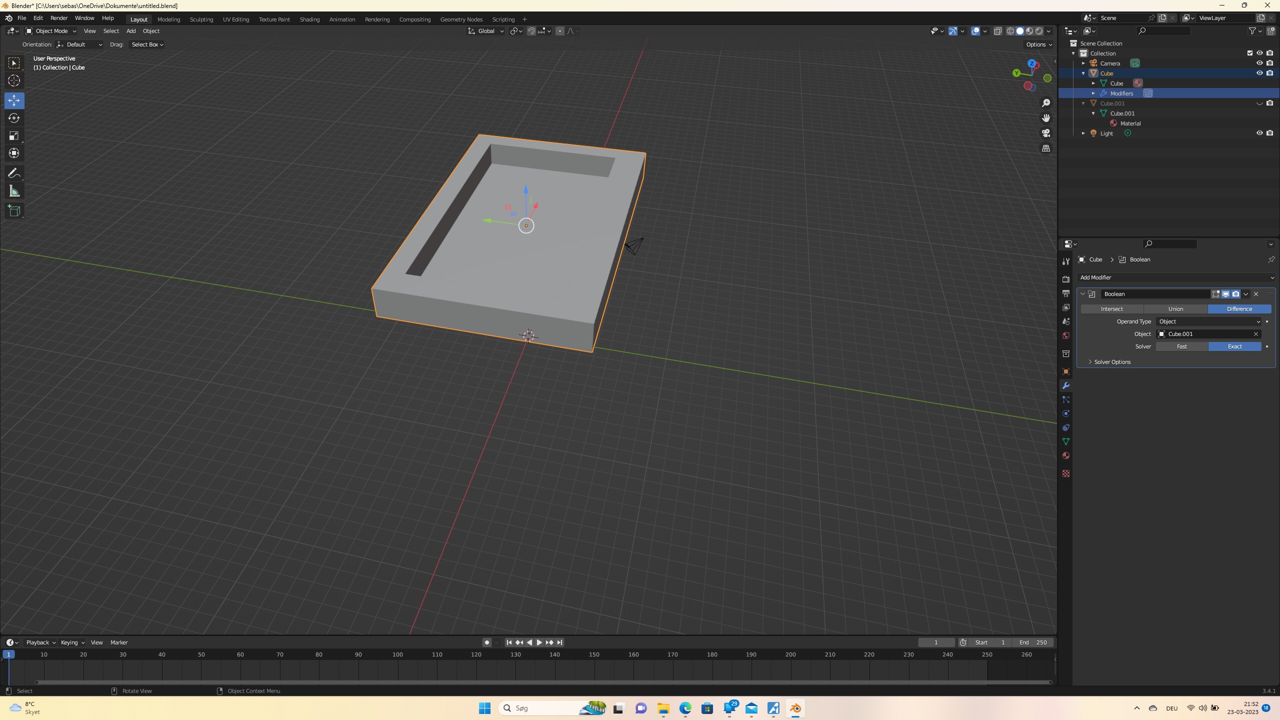
An sich habe ich zwei Probleme zu denen ich nicht so recht eine passende Lösung finde. Ich versuche einen simplen Kasten zu konstruieren indem ich von einer grösseren Box das Volumen einer etwas Kleineren abziehe.
Dazu benutze ich ich den Addmodifier "boolean". 
In Blender funktioniert das ganz gut. Exportiere ich das Objekt dann aber als .slt wird der subtrahierte Kasten im slicing Programm wieder sichtbar. 


Nebenbei verstehe ich nicht, das die Formatierungen verloren gehen.
Das Objekt erscheint nach dem Export im Slicing Programm vergrössert. Keine Ahnung wieso.

Ich währe Euch sehr dankbar, wenn Ihr einem Anfänger auf die Sprünge helfen würdet Zwinkern


Angehängte Dateien Thumbnail(s)
       
Zitieren
#2
Das Objekt, das du für die Boolsche Subtraktion im Modifier verwendet hast ist ja nur ausgeblendet (sieht man auf deinem Screenshot), daher exportiert er es auch mit.
Selektiere mal vor dem Export nur die Objekte, die du exportieren möchtest und hake beim Export "Selection only" an. Dann sollte es nicht mit exportiert werden.
Zitieren
#3
Das war es. Die Loesung ist immer so einfach Zwinkern Vielen Vielen Dank!
Zitieren


Gehe zu:


Benutzer, die gerade dieses Thema anschauen: 1 Gast/Gäste