14.07.2025, 08:46 AM
Hallo zusammen ...
Ich bin in Blender ein relativer Newbie.
Ich mache seit einiger Zeit 3D-Druck und nutzte dafür vornehmlich Fusion und C4D, will aber jetzt auf Blender umsteigen ... und hab mir schon diverse Tutorials im Netz verinnerlicht.
Nur zu meinem Problem habe ich nichts entsprechendes gefunden.
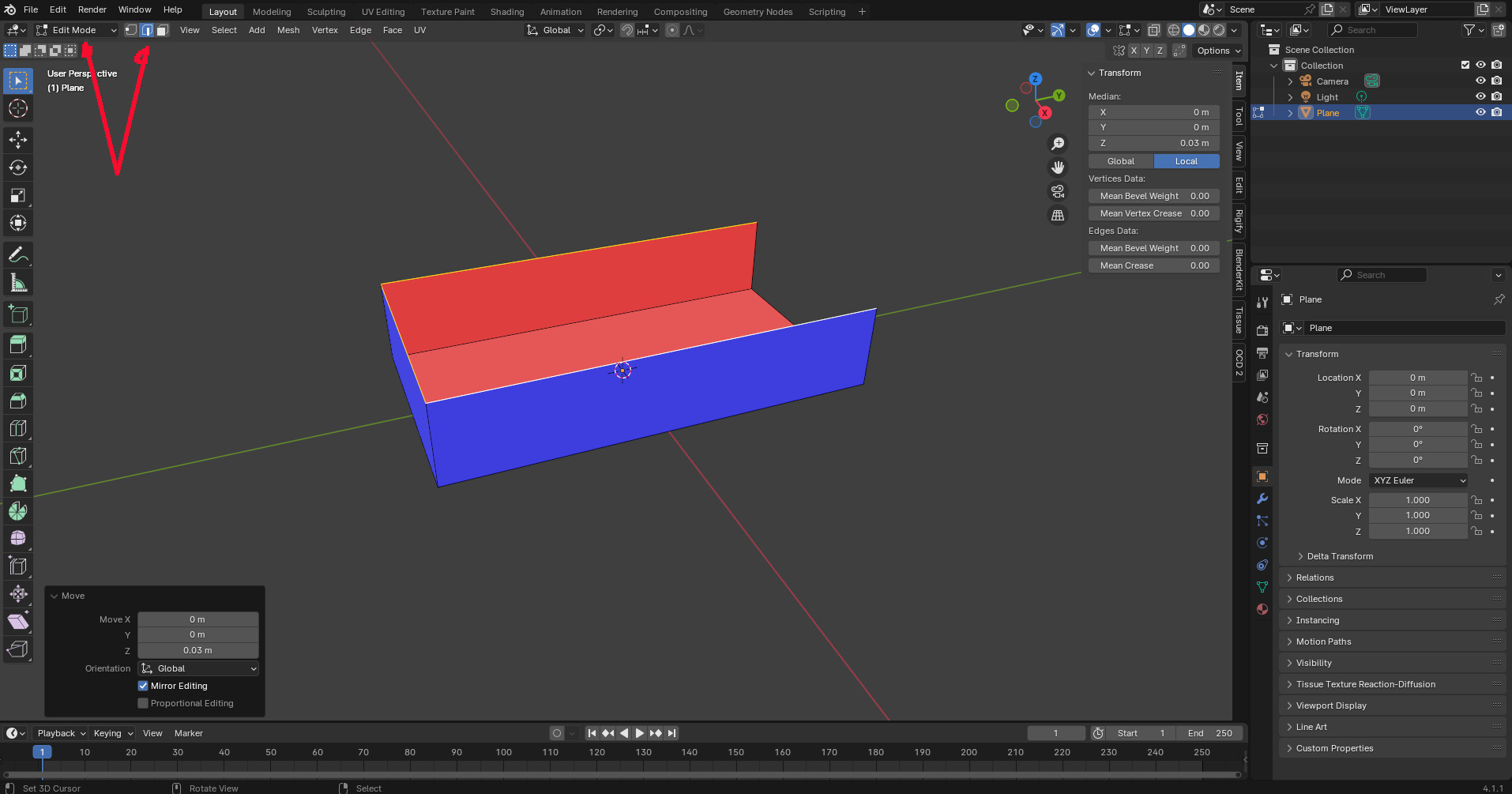
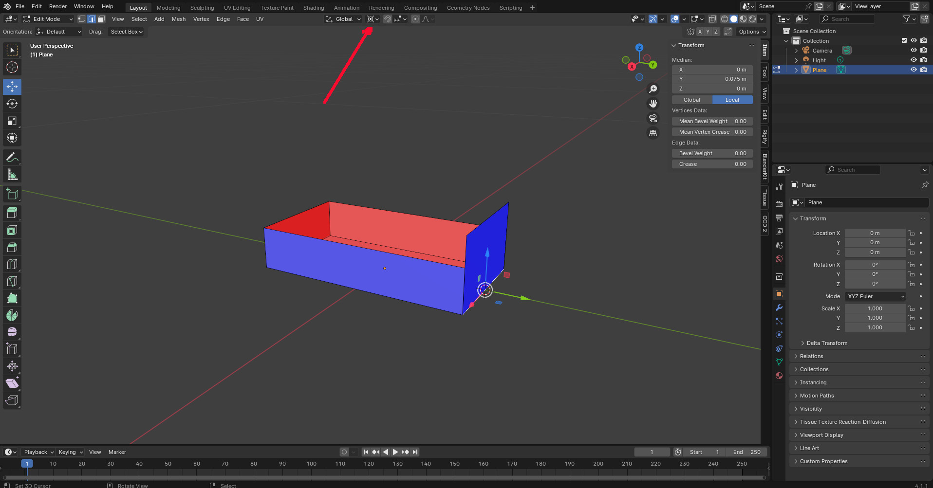
Konstruiert werden soll:
Eine Box mit:
X = 80mm
Y = 150mm (Boden, aussen)
Z = 30mm
... mit einer Wandstärke von 3mm.
Die Box selbst habe ich über die Modifikation des üblichen 'Quaders' und einem 'inset' auf der oberen Fläche erreicht, bei dem ich die Wandstärke eingab und diese Fläche dann um 27mm negativ extrudierte.
Soweit so gut.
Die Box soll später zwischen zwei Stützbalken eines Fachwerks (als Ablage) eingesetzt werden, von denen einer lotrecht ... der andere aber einen Winkel von 33° hat.
Eine Stirnseite der Box müsste also um 33° geneigt werden, so dass ein Hohlkörper entsteht, der dort genau hineinpasst.
Und das ist auch mein Problem.
Wie schaffe ich es, die eine Seite exakt um diesen Winkel zu kippen, ohne die geschlossene Form des Hohlkörpers zu verlieren?
Ich bin in Blender ein relativer Newbie.

Ich mache seit einiger Zeit 3D-Druck und nutzte dafür vornehmlich Fusion und C4D, will aber jetzt auf Blender umsteigen ... und hab mir schon diverse Tutorials im Netz verinnerlicht.
Nur zu meinem Problem habe ich nichts entsprechendes gefunden.
Konstruiert werden soll:
Eine Box mit:
X = 80mm
Y = 150mm (Boden, aussen)
Z = 30mm
... mit einer Wandstärke von 3mm.
Die Box selbst habe ich über die Modifikation des üblichen 'Quaders' und einem 'inset' auf der oberen Fläche erreicht, bei dem ich die Wandstärke eingab und diese Fläche dann um 27mm negativ extrudierte.
Soweit so gut.
Die Box soll später zwischen zwei Stützbalken eines Fachwerks (als Ablage) eingesetzt werden, von denen einer lotrecht ... der andere aber einen Winkel von 33° hat.
Eine Stirnseite der Box müsste also um 33° geneigt werden, so dass ein Hohlkörper entsteht, der dort genau hineinpasst.
Und das ist auch mein Problem.
Wie schaffe ich es, die eine Seite exakt um diesen Winkel zu kippen, ohne die geschlossene Form des Hohlkörpers zu verlieren?

