17.08.2023, 09:25 AM
Einen Charakter zu erstellen, habe ich durch ein amerikanisches Tutorial gelernt:
Blender Complete Character Tutorial - Part1 - Modeling the Head
und dabei Protokoll geführt.
Dieses Protokoll stelle ich gerne zur Verfügung.
Allerdings musste ich mir erst die Erlaubnis von „TomCAT“ besorgen.
Er schrieb:
“Nice to hear from you. You have done an impressive amount of work! Thank you for asking and feel free to post it online, provided that it is not for profit. I post my tutorials to help people for free and I think you are doing the same. I would humbly request a note of credit and a link somewhere.”
Here's my linktree:
https://linktr.ee/TomCAT.Character.Art
Es geht los:
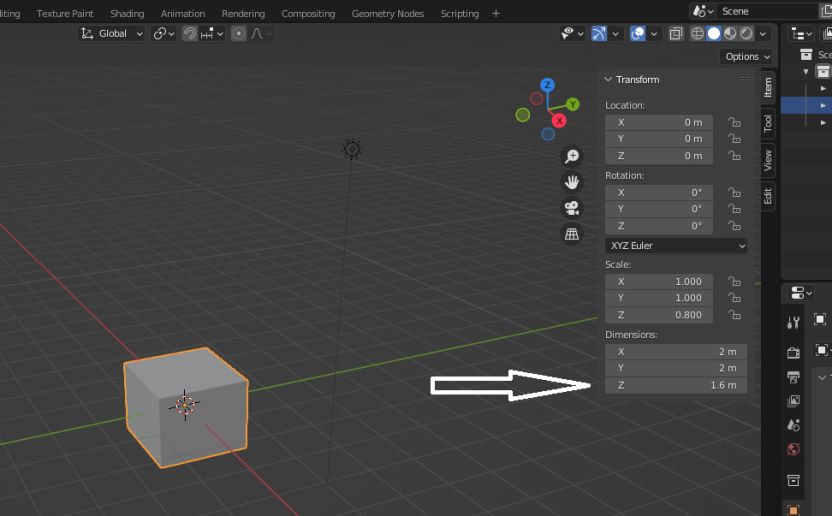
In der Grundeinstellung haben wir einen Würfel.
Auf der Tastatur …N… eingeben und bei Item…Transform… Dimensions … Z … die Größe auf 1.600 ändern. (Körpergröße)
Wir brauchen Hintergrundbilder / Referenzbilder, die TomCAT zur Verfügung stellt.
-FREE templates von TomCAT https://drive.google.com/drive/folder...
Body Template front 2.jpg
Body Template side 2.jpg heraussuchen und in einem extra Ordner "Referenzbilder" speichern.
Num-Pad 1 = Frontfenster klicken. Darauf achten, dass es im Orthografic-Modus ist. (nicht Perspective)
Objekt-Modus...Add…i…r… Image… Reference...Image ... aus dem Ordner Referenzbilder heraussuchen – klicken.
Dann das Seitenfenster (NumPad 3) klicken. Den gleichen Vorgang nun mit dem Referenzbild Body Template side 2.jpg erledigen.
Wenn man jetzt zum Prüfen kurz mal in die Perspektive geht, sieht es so aus:
Auf der jeweiligen Achse werden die Bilder jetzt hinter den Würfel geschoben:
Das markierte Seitenbild mit …g…x… auf der roten Achse nach hinten,
Jetzt das Frontbild markieren und mit …g…y… auf der grünen Achse nach hinten schieben.
Front-Referenzbild anklicken zu den Data-Properties gehen.
Dort, bei Empty Opacity auf 0.250 ändern und auch nur "Front" anklicken,
Damit das Hintergrundbild nur in der orthographischen Front sichtbar ist.
Das Gleiche geschieht auch mit dem Seitenbild.
Im Outliner mit "+" (oben rechts in der Ecke) eine neue Collection erstellen.
Templates benennen und die vorläufigen zwei Referenzbilder hineinschieben.
Die beiden Empty-Referenzbilder im Outliner umbenennen mit nur einem Doppelklick
auf Template Front und Template Side.
Nun sollen beide Referenz-Bilder auf die Höhe des Würfels von Z = 1.600 skaliert werden.
Kurze Erklärung: Jedes Objekt hat einen Pivot-Punkt an dem sich Blender zum Berechnen orientiert.
In der Regel ist es der kleine orange Punkt in der Mitte eines Objektes.
Haben wir zwei Referenz-Bilder (zwei Objekte) haben wir auch zwei Pivotpunkte.
Damit Blender beide Pivotpunkte berechnen kann, muss die richtige Einstellung oben in der Menüleiste gewählt werden.
Und zwar: Individual Origins und gleichzeitig beide Objekte mit der Shift-Taste im Outliner aktivieren.
Front-View, Durchsichtigkeit des Würfels mit X-Ray und Wireframe (zwei Pfeile) einstellen.
Das Referenzbild, und zwar nur das Mädchen, genau auf die Größe vom Würfel (1.600) in der Höhe skalieren.
In der Abbildung ragen der Kopf und die Füße noch über den Würfel.
Nochmal beide Referenzbilder zusammen aktivieren und im Frontfenster mit …g…z… (auf der blauen Z-Achse) soweit hochschieben,
dass die Füße genau auf der roten x-Achse stehen. (Von beiden Referenzbildern!)
Datei speichern unter…… eigener Bezeichnung … aber auch mit einer Zahl, die bei weiteren Speicherungen nur mit dem Plus-Zeichen erhöht wird.
Dateieigenschaften von Blender ergänzen:
Edit-Menü…Preferences…Add-On
Man findet die Dateien in dem Feld mit der Lupe.
Als erstes "Mesh F2" ins Suchfeld eingeben und dieses Add-On mit einem Häkchen aktivieren.
Dann Node Wrangler mit einem Häkchen versehen.
Weitere Häkchen noch bei "Edit Mesh Tools", “Extra Objects” und "Mesh Looptools".
Bei Navigation könnte auch noch ein Trackball aktiviert werden.
Im Objekt-Modus…Add…Mesh…Round Cube…klicken. Ein "Round Cube" erstellen.
Direkt, während dem Vorgang, den Round Cube zu erstellen, erscheinen links unten "Optionen". Öffnen.
Dort den Radius auf "1" und Arc auf "4" stellen. Es wird eine Kugel!
Mit dieser Kugel – immer noch im absoluten Frontfenster (1) - gehen wir jetzt in den Edit-Modus.
Flächenmodus
Damit auch die hinteren Punkte/Flächen erfasst werden, X-Ray und Wireframe aktivieren.
Die linke Hälfte markieren und löschen. In den Data Properties den Mirror- Modifier auswählen
Nur noch die linke Seite ist aktiv, aber sie wirkt sich gespiegelt auch auf die rechte Seite aus.
Bei Klipping noch ein Häkchen setzen.
Frontfenster…Objekt-Modus…Kugel
Achtung! Skalieren nur im Edit-Modus!
Nie im Objekt-Modus skalieren, weil das später die Animationen durcheinander bringt.
X-Ray und Wireframe Modus einschalten. Edit-Modus…skalieren mit …s… auf ca. Kopfgröße
g…z… moven nach oben zum Gesicht. Wiederholen bis es gefällt.
Auch im Seitenfenster anpassen. Die senkrechte Mittellinie vom Raster ist auch die Mitte von der Nase und vom Mund und stößt auch an das Jochbein vom Hals unten an. Der Scheitel sitzt etwas neben der Mitte und sollte nicht irritieren.
Die Flächen an das Gesicht des Referenzbildes anpassen. Im Nacken muss die Form um Einiges nach innen verschoben werden.
Dafür … Proportional Editing … smooth wählen, die die angrenzenden Flächen mit einbezieht.
Mit dem Mausrad lässt sich der Einzugsbereich vom Proportional Editing regulieren.
Weniger ist mehr. In mehreren Schritten nach und nach anpassen ist besser.
Die Linien wie in den Abbildungen übernehmen.
Auch mal den Kopf in der Perspektive zum Prüfen drehen.
Die Linien / Loops sollten möglichst gerade und ausgeglichen der Gesichtsform angepasst werden.
Immer wieder korrigieren, wenn ein Punkt aus der Reihe tanzt.
Für alle Fälle mal „speichern unter“ mit dem Plus-Zeichen.
Man könnte jetzt im Sculpt-Modus und mit einen schwachen Pinsel die Kanten etwas smoothiger wischen.
Einstellung Pinsel z. Bsp.: Smooth, Radius 50 px, Stärke 0.150 (im Verhältnis zur Bildgröße).
Nur leicht und kurz an den Punkten antippen / wischen. Das Liniengerüst muss erhalten bleiben.
Mir persönlich gelingt das Sculpten nicht, und ich verzichte darauf.
Edit-Mode
Im Seitenfenster das Kinn aus der Kugel herausextrudieren.
Die vier Flächen (sie werden ja gespiegelt) aktivieren.
Nach links schieben mit …g… und mit …r… leicht im Uhrzeigersinn drehen.
Auch ein bisschen kleiner scalen.
Alles noch ein bisschen zurecht rücken. Besonders über der Nase.
Die Fläche unter der Nase soll entsprechend dem Hintergrundbild schräg sein. Alles andere kann man gleich noch ändern.
Aber zunächst ist auch der Loop wichtig.
Ein Gesicht / ein Kopf besteht aus mehreren Loops.
Wir brauchen als erstes einen Loop, der um das ganze Gesicht läuft.
Loops sollen harmonisch aussehen.
Deshalb werden einzelne Punkte immer wieder angepasst.
Mund, Nase und Stirn immer wieder mit den Abbildungen vergleichen.
Um einen Punkt auf der „Haut“ entlang zu moven, den jeweiligen Punkt aktivieren und dann doppelt mit …gg… anklicken.
(Geht auch mit zwei Punkten)
So bricht der Punkt nicht aus der Bahn, sondern bleibt in der Richtung zwischen zwei Vertices.
Besonders in der Perspective bleiben die Punkte durch das „Doppel-G“ auf der gewünschten Linie.
Im Flächen-Modus die sechs Quadrate um die Augen aktivieren. Sie beinhalten auch die Nase.
Um diese Areal soll nun ein Loop laufen:
Die sechs Quadrate sind noch aktiviert.
…i...b…und etwas verschmälernd mit der Maus ziehen, dann RM klicken.
ALT und auf eine passende Kante im Flächenmodus klicken und wir sehen den Loop.
Ohne …b… wären zwei getrennte Loops im Mirror-Modus entstanden.
Punkte formend zurechtrücken – immer mit …gg…
Als erstes die Linie für die späteren Nasenflügel etwas hochschieben. (1. Reihe 1.u.2. Bild)
Auch die Kante darunter etwas hochschieben. (3. Bild)
Eine Art „Zornesfalte“ kreieren, also die mittleren zwei Punkte runterziehen. (4.Bild)
Die fünf Punkte der Maske neben der Mitte nach innen mit ...gg... schieben. (2. Reihe 5. Bild)
Die nächsten 5 Punkte daneben auch. (6. Bild)
Die inneren Ecken etwas nach innen ziehen. (7. Bild)
Noch etwas korrigieren: Die zwei unteren Punkte in der Mitte auch noch wie die „Zornesfalte“ hochschieben.
Auf eine gefällige Form der Linien achten. (8. Bild)
Mal wieder speichern unter….
Im Seitenfenster die drei Punkte außerhalb der Nasen-Silhouette mit dem aktiven Proportional Editing an Ort und Stelle schieben.
Die Augenhöhle zur Nase hin verbreitern.
Augenbraue etwas nach vorne verschieben.
Auch auf die Schattierung der Felder achten.
Objekt-Modus...Shift…s…Cursor to Original
Proportional Editing ausschalten
Add…Mesh…UV Sphere (oder Shift…a…mesh…UV Sphere) 16 Segments, 8 Ringe
Objekt Sphere ist aktiv. X-Ray und Wireframe einschalten
Mit ...g…auf der z-Achse den Mittelpunkt zu den Augen schieben (ist ja jetzt durchsichtig im x-Ray-Modus)
In der Menüleiste erst das Cursor-Icon anklicken und „Bounding Box Center“ wählen dann mit … s…o… um den Pivot-Punkt herum kleinscalen.
Nach und nach mit zoomen allmählich die Kugel an das rechte Auge positionieren.
Es wird nicht die Augenlinse, es wird der große Augapfel, der aber auch im Seitenfenster entsprechend positioniert werden muss.
Der „Nordpol“ der Kugel muss noch vorne gerichtet sein.
Das Gitternetz vom „Nordpol“ ist nämlich genau die richtige Vorlage für die Iris.
Also: Objekt…r…x…90… drehen.
Objekt …shift...d…ESC-Taste
Durch den ESC-Befehl bleibt das gedoubelte Objekt an seinem Platz und ist jetzt das aktive Objekt geworden.
...N…
Item…Transform öffnet sich. Bei Location… die X-Zahl auf minus setzen. (Minus-Zeichen im Num-Pad!)
Jetzt sollte der gedoubelte und aktive Augapfel genau gegenüber gespiegelt erscheinen.
Objekt…Roundcube (Kopf) …Edit-Modus… Flächen-Modus…Solid-Modus
Die vier Flächen um die Augen löschen, sie werden neu angepasst.
In den Punktmodus gehen. Einen Punkt der Augenhöhle doppelt anklicken, um einen Loop zu bekommen.
… e … s … um einen Flächen-Ring nach innen zu erzeugen.
Im X-Ray Modus und ohne Proportional Editing die einzelnen Punkte vom inneren Kreis
an die Augenform des Hintergrundbildes anpassen. Dafür kurzfristig den Augapfel verstecken.
Im Seitenfenster die Hälfte der Punkte zum Augapfel ziehen. Gleichzeitig entsteht dadurch auch ein Nasenrücken.
Auch die äußeren Punkte noch etwas besser an das Hintergrundbild anpassen.
Immer wieder auch im Solid-Modus, in der Perspektive vergleichen.
Denn die äußeren Augenwinkel dürfen nicht zu weit in der Schläfe sitzen.
Den Augapfel wieder sichtbar machen.
Den Loop vom Augenlid an den Augapfel anpassen.
Um die Haut richtig über den Augapfel zu bekommen,
muss das Snapping-Tool aktiviert werden.
Das Hufeisen aktivieren...Snapping-Tool „Face“ auswählen und die Punkte der Haut ums Auge an das Auge „snappen“ mit …g…
Um einen inneren Punkt snappen zu können, habe ich zwischendurch mal den Augapfel versteckt.
So konnte ich den entsprechenden Punkt besser erwischen.
Snapping Tool (das Hufeisen) ausschalten und die sichtbaren Punkte am unteren Rand von dem Augapfel minimal wegziehen.
Mal wieder Speichern nicht vergessen.
Editmode
Eine Kante senkrecht zum Augenapfel anklicken.
…STRG… R… klicken.
Mit der Bewegung der Maus kann ich entscheiden, wo der Loopcut entstehen soll.
Denn wenn eine Kante aktiviert ist, kann der Loopcut senkrecht oder waagerecht gewählt werden.
Einen Loopcut für das Augenlid erstellen.
Im Kantenmodus über den zwei Flächen am oberen Lidrand die Kanten nach innen drücken und dadurch das Lid herausholen.
Im Groben damit zufrieden sein, denn es kommen noch mehr Loops.
Das Auge flächenmäßig schließen. Den Augapfel dafür verstecken und Flächen bilden. (Klick auf die Kante und F)
Die Dreieckflächen in den Augenwinkeln werden später noch mit Loops zu Vierecken unterteilt.
Zunächst die Punkte im Seitenfenster noch einmal korrigieren.
Die Loops werden sichtbar, indem man im Flächen-Modus auf eine Kante klickt.
Um den Kopf und um die Augen laufen sie perfekt herum. Längs durch das Gesicht auch.
Aber seitlich am Kinn sind die Flächen zu groß. Da stimmt was nicht. (Bild 1 und 2)
Alle vier, viel zu große Flächen löschen. (Bild 3)
Eine Fläche als "Brücke" wieder bilden. (Bild 4)
Diese bekommt zwei Loopcuts. (Bild 5)
Von oben wird die erste Fläche geschlossen und dann die zweite. (Bild 6)
Ein neuer, korrekter Flächenloop ist entstanden. (Bild 7)
Einen zusätzlichen Loop-Cut über die Augen erstellen.
Edge-Mode…STRG…r…
Über der Iris platzieren- Mit …gg.. dicht an die Seite platzieren.
Rechts, dicht neben dem Kantenloop eine Kante über dem Auge anklicken.
Mit der STRG-Taste auf das Ende der gewünschten Kanten-Auswahl klicken.
Diese Reihe rechts nach außen mit …gg… so verschieben, dass eine schöne Aufteilung der Flächen entsteht.
Kanten und Punkte ausgeglichener verteilen, aber immer nur mit ...gg...., damit die Form gewahrt bleibt.
Um die Nase zu erarbeiten, den Hinterkopf hidden.
Es soll jetzt für Nase und Mund ein neuer Loop entstehen.
Die Kante an der Oberlippe zum Anfang der Nasenflügeln hochschieben, die Punkte an den Nasenflügeln anpassen.
Die zwei Kanten unterhalb der Unterlippe mit …gg…etwas runterziehen.
Den Mittelpunkt der Nase begradigen.
Die fünf Flächen für die Nase ab der Augenbraue aktivieren.
Mit …3… auf das Seitenfenster gehen...mit …e… die fünf Flächen etwas heraus extrudieren,
mit …g… etwas herunterziehen und…r..- rotieren,
dass die obere Fläche sich der Stirn anpasst und die Nasenfläche sich mehr heraushebt.
Im Seitenfenster die Nasenpunkte bearbeiten. Unten an den Nasenflügeln mit ...g...beginnen.
Weiter, nur die äußersten Punkte nach oben an die Nase des Hintergrundbildes anpassen.
Im Frontfenster sieht es noch unmöglich aus. Aber wir schaffen das Punkt für Punkt.
Achtung! Wenn die Form gewahrt bleiben soll dann mit ...gg... moven.
In Höhe des oberen Augenlids die Punkte nach innen verschieben. (einfaches ...g...)
Darüber, die untere schmalen Doppellinie ¾ nach unten und etwas halb nach innen in Richtung der vorhergehenden Punkte schieben.
Den übrig gebliebenen Punkt in der Mitte auf die gleiche Ebene nach unten ziehen.
Die Nasen-Punkte unter den Augenringen nach innen. Gleicher breiter Abstand wie die Felder darüber.
Die Punkte der “Spitznase“ nicht ganz so weit nach innen.
Unten den vorletzten Punkt minimal breiter auseinander lassen als den Punkt darüber.
Auch mal in der Perspektive betrachten und ggf. korrigieren.
vorher nachher
Der Loopcut um die Augen ist nicht mehr einwandfrei.
Da sind zwei Flächen zu viel. (Eine rechts, eine links gespiegelt)
Die mittlere Fläche (nur eine – wird ja gespiegelt) über der Nasenwurzel löschen.
Edge-Mode...STRG…r…Die obere Kante aktivieren und einen Edge-Loop setzen.
Punktmodus...Den rechten unteren Eckpunkt aktivieren und mit …gg…etwas nach innen rücken. (gerade rücken)
Die beiden gegenüberliegenden Punkte nach der oberen rechten Ecke mit Shift aktivieren
…m… Merge …At First… klicken.
Ich habe den unteren Punkt zuerst angeklickt,
also wird der obere Punkt zum unteren hin schließen.
Aber das wollen wir nicht.
Also nochmal den oberen Punkt zuerst anklicken.
Das Gleiche mit den zwei übrigen, mittleren Punkten.
Der Loop ist wieder einwandfrei.
Für den Mund 5 Flächen löschen.
Von dem Nasenflügel eine Kante seitlich extrudieren. Diese aktivierte Kante rotieren und eine weitere Fläche damit weiter nach unten extrudieren.
Die unteren Kinn-Flächen kontrollieren und evtl. im Punktmodus noch vom Mund weiter wegschieben.
Waagerecht rotieren und weiter zur Unterlippe extrudieren. Weiter um den Mund rotieren und extrudieren, insgesamt 5 Flächen.
Danach die Punkte noch einmal entsprechend dem letzten Bild mit den fünf Flächen korrigieren.
Es muss immer wieder zwischendurch korrigiert werden….
[url=https://blender-forum.de/forum/attachment.php?aid=1114][/url]
Die ersten freien Punkte am Nasenflügel miteinander verbinden:
M ... Merge At First. Die äußeren Punkte sind die „First“-Punkte.
Unten am Kinn, die beiden dritten Punkte von der Mitte mit …m… Merge verbinden. „First“ beachten!
Danach auch im unteren Teil die zwei inneren, mittleren Punkte mergen.
Bevor die zwei übrig gebliebenen Flächen oberhalb gefüllt werden, den Kopf so kippen, dass man sehen kann,
wo der ausgewählte Punkt platziert werden muss.
Oberhalb können die zwei offenen Flächen mit F im Edge-Mode geschlossen werden:
Obere Kante anklicken und …FF… klicken. Ein paar Punkte immer wieder irgendwo korrigieren.
Datei mal wieder mit dem Pluszeichen speichern.
Wir benötigen einen Loop um Nase und Mund und einen Loop nur um den Mund:
Die unterste Fläche der Nase löschen. Die erste Kante nach dem untersten Rand im Seitenfenster hoch zum Nasenrücken schieben.
Die unterste Kante auch nach oben schieben. Die benachbarten Punkte harmonisch anpassen.
Die vier unteren Kanten markieren und nach innen extrudieren und bis zur kleinen Mundöffnung scalen.
Ein paar Punkte am oberen Innenrand wieder "harmonisieren".
Die oberste, schräge Kante zwischen Mundöffnung und Lachfalte markieren.
Extrudieren (die Form geht in den Mund – einfach weiter machen) und nach innen rotieren,
scalen und extrudieren bis zum Klipping. Die Punkte noch nachkorrigieren.
Oft mit …gg…damit sich in der Seitenansicht die Punkte nicht verschieben können.
In der Seitenansicht dann die Punkte,
die aus der Reihe tanzen, ebenfalls wieder mit …gg….zurechtrücken.
Aus der Mitte die kleine Kante vom Mund etwas nach oben zu einer kleinen Fläche extrudieren.
Mit der seitlichen Kante von dieser Fläche und der Kante vom Mundwinkel eine weitere Fläche bilden.
Jetzt wird ein Loop um die Nase gebildet:
Auf der nächsten seitlichen Kante einen Loop Cut setzen.
Den Eckpunkt Richtung Nase senkrecht unter den Punkt vom neuen Loopcut schieben.
Die Kante der „Nasenscharte“ bis zum Ansatz der Nase vom Hintergrundbild hochschieben.
Erst die Seitenkante (zwei Punkte) etwas dichter nach oben zu den Nasenflügeln. Dann noch
die „Stupsnase“ vom Hintergrundbild harmonisch mit den Punkten einhüllen.
Im Seitenfenster die Nasenspitze an das Hintergrundbild anpassen.
Die Nasenpunkte (offene Kanten) mit Doppel-Klick aktivieren.
Im Frontfenster etwas nach innen extrudieren mit …e…
und etwas skalieren mit …s…
Das ist der Nasenloop und die Grundlage für die Nasenflügel.
Die Kante für den Nasenflügel etwas herausmoven. Aber nur auf die gleiche Position wie die Kante dahinter.
An zwei Punkten die Nasenflügel ausformen / eindrücken und mit einer Fläche schließen.
Restlichen Kantenloop nochmal für die Spitze etwas extrudieren und kleiner skalieren.
Die mittleren Kanten zu Flächen schließen. Da seitlich noch etwas offen ist,
auf die neue Fläche einen Cut setzen: STRG …R…minimal nach oben schieben.
Die neue Kante im Seitenfenster etwas für die Spitze herausziehen.
Nein, jetzt keine Fläche bilden, sondern die zwei sich gegenüber liegenden Punkte
erst an der Nasenspitze, dann mit Shift am Nasenflügel mit …m… Merge …At First… verbinden.
…a stupsnose is born.
Loops nochmal kontrollieren:
Nase, Mund, nur Nasenloop, rund um den Mund und einen Loop quer übers Gesicht.
Ja, Schulter klopfen ist angesagt.
Einer Korrektur bedarf es doch noch.
Die Nasenspitze sollte weicher sein und mehr der Abbildung auf der rechten Seite ähneln.
Punktmodus …X-Ray…Seitenansicht.
Die Punkte entsprechend dem Hintergrundbild an den Mund heranschieben.
In der Frontansicht ebenfalls. Evtl. muss die Nasenspitze insgesamt etwas höher gerückt werden.
Einen zusätzlichen Loop für die Lippen in die Lippen setzen.
und in der Seitenansicht nach vorne schieben.
Nun ergibt sich der Schmollmund.
Noch einen weiteren Loop innerhalb der Lippen aber mit der LM ganz dicht an den Rand der Lippen setzen.
Der innere Loop ist die Außenkante des Mundes. Der äußere Loop wird gleich erweitert zu einem Flächenloop rings um den Mund.
Beide Kanten am Mundwinkel abgehend markieren und mit …gg… weiter weg moven.
Die zwei unteren Kanten (bis zur Mitte) auch noch harmonisch nach unten ziehen.
Im Seitenfenster auch die gescalte Kante unter der Nase nach innen verschieben.
Wichtig sind noch die Mundwinkel:
Die Lippen müssen nach oben und nach unten von einer Grundlinie abgehen.
Die Mundwinkel-Falte muss korrekt wie im rechten Bildabschnitt deutlich ausgearbeitet sein.
Den äußersten Nasenflügelpunkt etwas nach innen schieben.
Beim offenen Mund die zwei mittleren Kanten anklicken und mit …F… eine Fläche bilden. Senkrechte Kante anklicken
und FF klicken, so dass der Mund geschlossen ist. Aber er hat zum Schluss ein Dreieck.
Dieses Dreieck wird noch geändert in ein Viereck, wenn die Mundhöhle gebildet wird.
Falls der ganze Kopf nicht zu sehen ist, mit ALT und H dürfte alles wieder sichtbar sein.
Viel Spaß und Erfolg
LG Sakura

